即刻体验FairGuard加固方案!
免费试用游戏游戏安全保护, 对接专业技术服务!
游戏公平性,是竞技游戏的战场上一盏天平。然而,一种号称“不会被封”的外挂——DMA硬件外挂,打破了这个平衡。不同于传统外挂作弊会留下线索,易被检测,DMA硬件外挂一度把市面上的竞技游戏搅得天翻地覆,玩家怨声载道。
本文我们将通过案例深度分析DMA硬件外挂的作弊原理及检测难点,并提出可靠、有效的检测方案。
DMA( Direct Memory Access 直接内存访问 ),本是计算机设计中的一项技术。它的初衷非常美好:允许硬盘、网卡、显卡等硬件设备直接与内存交换数据,而无需CPU频繁介入,极大地提升了电脑的运行效率。然而,这项技术却被黑产团伙恶意利用,演变出了如今的DMA硬件外挂。

DMA硬件外挂丨图源网络
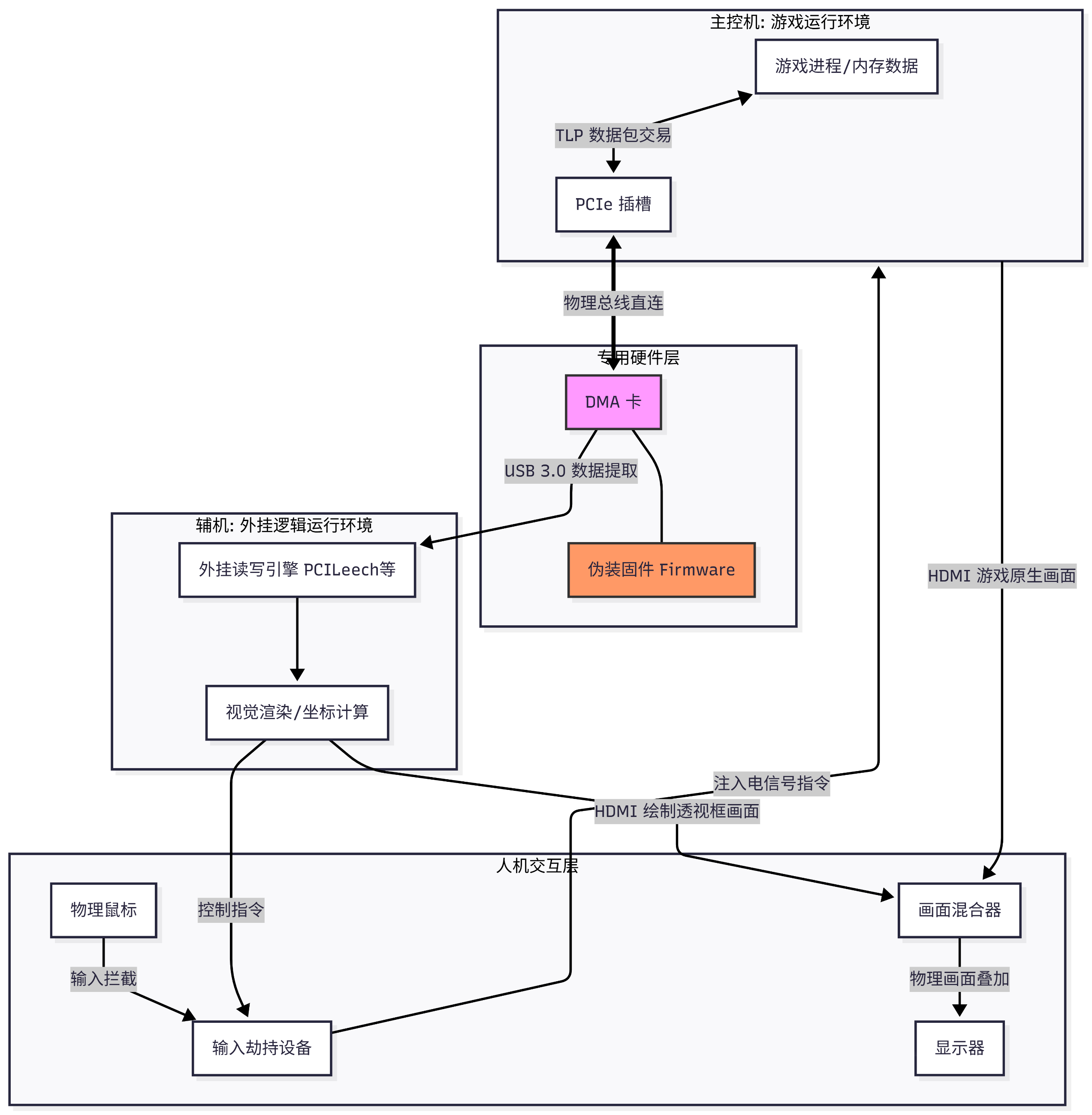
DMA硬件外挂恶意利用了直接内存访问机制。首先,外挂作者会将特制的硬件设备(通常基于FPGA开发板或定制芯片)插入主板的PCIe插槽或通过USB接口连接,将该设备伪装成合法的硬件(如:网卡或存储控制器),同时在另一台电脑(辅机)的配合下,直接读取游戏主机内存中的数据(如:敌人坐标、血量、物资位置),并在辅机上运行外挂,绘制透视框或计算自瞄数据,最后通过模拟键盘鼠标信号回传给游戏主机执行操作。

DMA硬件外挂交互原理
通过这种主机运行游戏,辅机运行外挂的双机架构,DMA硬件外挂可以实现“透视”、“锁头”、“自瞄”等强大的外挂功能,会严重影响竞技游戏的公平性。

DMA硬件外挂绘制的透视框
传统外挂的透视、自瞄功能,需要在游戏电脑上运行一个程序,通过注入代码或读取内存来工作,反作弊系统可以通过扫描进程、检查内存完整性,来检测外挂留下的马脚。
但DMA设备读取内存数据这个过程发生在硬件层面,对于主机上的反作弊系统来说,只看到一个“正常的网卡”或“硬盘”,根本感知不到有数据正在被偷偷读走。

传统检测手段对于DMA外挂失效
据观察,DMA 硬件外挂已经形成了完整的黑产链条。近年来,市面上大量竞技类游戏屡遭侵扰,涉案金额动辄几百万元,却只是DMA硬件外挂市场的冰山一角。
对玩家而言,长期练习的技术在作弊面前毫无意义,不少核心玩家因此弃游;对游戏厂商来说,外挂导致用户流失、口碑下滑、收益受损。DMA外挂的泛滥造成了玩家与厂商双输的局面,如何对抗DMA外挂成了一堂必修课。
针对竞技类游戏面临的DMA外挂痛点,FairGuard 游戏加固构建了内核级检测+ 动态AI行为检测 + 全链路事后溯源验证,三位一体的「主动防御矩阵」,为游戏提供全生命周期的安全防护方案。
内核级检测
针对 DMA 硬件外挂(通过 PCIe 设备直接访问物理内存),从系统层有效阻截数据访问,通过海量级DMA硬件黑名单与映射阻断技术,入侵行为拦截率达 99.6% ,响应时间低至 2ms。
动态AI行为检测
FairGuard AI 行为检测引擎基于行为检测和主动恶意识别机制,无需获取外挂样本,可主动识别游戏进程中的可疑模块和异常行为(如异常的内存读写、非人类的瞄准轨迹),结合亿级样本训练的异常行为检测 AI 模型,可精准识别 “AI自瞄”、“隐性透视” 等作弊行为,识别准确率达99.99%。
全链路事后溯源验证
FairGuard提供完善的证据链留存功能。当玩家举报或发现疑似作弊者时,可调取该玩家的历史行为日志与环境数据进行二次验证,既避免误封,又能精准打击漏网之鱼,形成“检测-打击-验证”的治理闭环。
DMA 外挂的出现,让游戏反作弊从 “软件对抗” 升级到 “软硬件协同对抗”,但技术的发展永远是攻防相生。FairGuard游戏加固意在不断攻克游戏安全难题,构建技术壁垒,打造更加公平的游戏环境,推动游戏行业健康发展。
丨结语
FairGuard作为专注于游戏安全领域的第三方服务商,致力于帮助游戏公司解决外挂和破解问题,为游戏提供深度一体化的加密保护方案。
开发团队深耕技术,研发了无导入函数SO加壳、无API签名校验、三端通用的Unity Assetbundle资源加密方案等多项业界独家技术。
目前产品已经被FunPlus、三七互娱、游族、心动网络、恺英网络等多家头部公司采用,接入600+款热门游戏。
产品咨询联系方式:
QQ:2079128588
微信:fairguard01
免费试用游戏游戏安全保护, 对接专业技术服务!